新三板定向增发|《定向发行(二)》发布,持股平台禁止参与认购
作者:骆军军律师
《非上市公众公司监管问答—定向发行(二)》
2015年11月24日,中国证监会发布《非上市公众公司监管问答——定向发行(二)》(以下简称《定向发行(二)》),明确“为保障股权清晰、防范融资风险,单纯以认购股份为目的而设立的公司法人、合伙企业等持股平台,不具有实际经营业务的,不符合投资者适当性管理要求,不得参与非上市公众公司的股份发行”。
《关于<非上市公众公司监管问答——定向发行(二)>适用有关问题的通知》
2015年12月17日,全国中小企业股份转让系统有限责任公司发布《关于<非上市公众公司监管问答——定向发行(二)>适用有关问题的通知》(以下简称《问题通知》)进一步强调:
(1)在《定向发行(二)》发布前已经存在的持股平台,不得再参与挂牌公司的股票发行。
(2)发行股份购买资产构成重大资产重组且发行后股东人数不超过200人,发行对象涉及持股平台的,在《定向发行(二)》发布后持股平台不能认购。
上述《定向发行(二)》及《问题通知》发布后,持股平台被禁止参与认购新三板公司发行的股份。该如何去判断认购对象是不是持股平台呢?
一、关于持股平台的定义
从《定向发行(二)》及《问题通知》来看,持股平台是指:“单纯以认购股份为目的而设立的公司法人、合伙企业等持股平台,不具有实际经营业务”。从该等规定来看持股平台具备以下三个特质:
第一,组织形式为公司法人、合伙企业等。常见的组织形式为有限公司和合伙其他,但是不排除其他的组织形式;
第二,单纯以认购股份为目的而设立;
第三,不具有实际经营业务。
从上述定义来看,凡是单纯以认购股份为目的设立的法人、合伙企业及其他形式的组织只要不具备实际经营业务,均为持股平台。
二、认定不属于持股平台的主要思路
从上述规定及现有新三板公司定向增发及重大资产重组中对于持股平台的认定存在以下两种常见思路。
(一)通过论述认购对象属于特殊主体(资管计划、私募投资基金、私募投资基金管理人、券商直投子公司)而认定认购对象不属于持股平台
该种论述方式比较常见,在盛世大联(831566)定向发行过程中直接认定私募投资基金和私募投资自基金管理人不属于持股平台,海盈科技(834159)在定向发行的法律意见书中则对资产管理计划不属于持股平台进行了解释,爱尚传媒(834382)则在定向发行的补充法律意见书中对券商跟投企业不属于持股平台进行了详细论述。
笔者认为,这种是此非彼的解释方式适用于认购对象是私募投资基金、私募投资基金管理人、资产管理计划、银行理财产品、信托计划、券商直投子公司等情形。该等认购对象其设立的根本目的并非单纯的持有股份,而是通过合同、协议或章程的方式规定了存在目的。
其法规依据可参考《非上市公众公司监管指引第4号——股东人数超过200人的未上市股份有限公司申请行政许可有关问题的审核指引》“以私募股权基金、资产管理计划以及其他金融计划进行持股的,如果该金融计划是依据相关法律法规设立并规范运作,且已经接受证券监督管理机构监管的,可不进行股份还原或转为直接持股。”
(二)通过论述认购对象为有实际经营业务的企业而非持股平台
新三板公司定向增发或者重组过程中认购对象为具有实际经营业务的企业(显然有别于无实际经营业务的持股平台),例如在盈富通(830801)的案例中认购对象华寅投资为主要从事文化产业的投资与咨询服务的公司;在阿波罗(832568)的案例中吉林宝鼎投资股份有限公司还对其他公司进行投资,为以股权投资为主营业务的投资公司。
笔者认为,该等从事实体经营的企业显然不具备“不具备实际经营业务”的特点,不属于持股平台。专业投资性企业虽然往往事以“单纯认购股份为目的”设立的企业,但因其经营之目的亦为股权投资,也非持股平台。
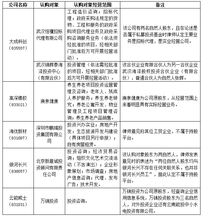
三、从现有案例来看对非自然人认购对象的核查方法和手段
根据现有新三板定向发行和重组的相关公告文件,对非自然人认购对象是否是持股平台的核查手段和律师意见的几个案例如下:

在笔者查询到的案例中,也有未对认购对象是否为持股平台进行详细核查而直接发表意见的案例,如下:

对于不属于特殊主体(私募投资基金、资管计划、券商直投子公司)的非自然人认购对象在核查其是否属于持股平台时一般有以下几个核查要点:
(1)营业执照、工商资料;
(2)核查股权结构或出资结构;
(3)公司章程、合伙协议,组织结构;
(4)业务合同、对外投资记录等;
(5)财务及税务信息:审计报告、财务报表、纳税记录等;
(6)认购对象或相关人员出具的说明。
笔者认为:
(1)对于从经营范围上可以看出明显属于具有实际经营业务的认购对象可以简单从经营范围、公司章程、合伙协议等内容来判定其不属于持股平台;
(2)对于经营范围属于“股权投资”、“对外投资”等投资性公司则需要通过业务合同、对外投资记录及财务、税务信息来进行综合判断其是否属于持股平台;
(3)认购对象或相关人员出具说明可以作为核查的辅助手段,但仅依据该等说明来判断是否属于持股平台核查并不充分;
四、其他几点思考和看法
1.《定向发行(二)》和《问题通知》对股东人数超过200人的新三板公司是否适用
从《定向发行(二)》和《问题通知》内容来看,均强调股东人数不超过200人的新三板挂牌企业在定向增发及重组中认购对象不可以为持股平台,并未对股东人数超过200人的新三板挂牌企业作出明确规定。
已有案例中可恩口腔(830938)定向发行时其律师在《山东众成清泰(德州)律师事务所关于德州可恩口腔医院股份有限公司股票发行的法律意见书》中对于认购对象不属于持股平台进行了核查。
经咨询,笔者知悉,股东人数超过200人的新三板挂牌企业仍旧应该执行《定向发行(二)》和《问题通知》的相关规定。
2.关于持股平台概念的思考
(1)从现有法律规定上来看,持股平台是指“单纯以认购股份为目的而设立的公司法人、合伙企业等持股平台,不具有实际经营业务”的企业或其他组织机构。根据该等内容,“单纯认购股份”到底是否可以作为一种经营业务?
根据上述案例,股转公司显然认可单纯的“股权投资”属于“实际经营业务”,律师在进行核查时一般着手角度为该认购对象还存在其他长期股权投资,据此认定该认购对象系以“股权投资”为主营业务的投资性公司。笔者并未查询到仅投资挂牌公司一家企业而被认定为投资性公司的案例。
(2)是否只有公司员工设立的“持股平台”才属于《定向发行(二)》和《问题通知》禁止的认购对象?
从《定向发行(二)》和《问题通知》的内容上来看并没有体现相关信息,虽然在银河长兴的案例中出现“两位自然人股东均与银河长兴不存在任何关联关系,也并非银河长兴员工”的表述,但笔者认为该等论述并不充分。
(3)“持股平台”是否是个人单纯以认购股份为目的设立的?
从现有法律规定并不能得出“持股平台”是“是个人单纯以认购股份为目的设立”这一结论。从大成科创案例来看,股转公司在审核时对于认购对象股东或合伙人未非自然人的情形并未要求反复核查。但笔者认为,从认购对象股东或合伙人不属于自然人层面来论证认购对象不属于持股平台亦缺乏法律依据。
3.“持股平台”作为新三板挂牌公司股权受让方是否可以
《定向发行(二)》和《问题通知》均是对持股平台作为股份认购对象做出禁止性规定,对于作为协议转让的受让方并未作出限制。
经笔者查询相关案例,斯福泰克(430052)于2016年4月27日公告的《北京斯福泰克科技股份有限公司收购报告书》(2016-040),斯福泰克该次收购的收购人之一深圳灿和星团投资咨询合伙企业(有限合伙)(以下简称“灿和星团”)以协议方式受让斯福泰克股东左世斌和林淑华持有的共计499.95万股斯福泰克股份。经查询,灿和星团为由15名自然人设立的合伙企业,其经营范围为“投资咨询、企业管理咨询(以上均不含限制项目);投资管理(不得从事信托、金融资产管理、证券资产管理及其他限制项目)”,且收购报告书披露灿和星团并未实际开展业务。笔者查询企业信用信息公示系统,亦未查询到灿和星团投资企业其他的记录。收购报告书及法律意见书均未对灿和星团是否为持股平台进行核查。
笔者认为,从斯福泰克的案例看持股平台作为新三板挂牌公司协议受让方并未被股转公司关注,但在操作中建议得到股转公司明确意见后再进行操作。
免责声明:本网部分文章和信息来源于国际互联网,本网转载出于传递更多信息和学习之目的。如转载稿涉及版权等问题,请立即联系网站所有人,我们会予 以更改或删除相关文章,保证您的权利。
